詳細介紹
一、設備工作原理
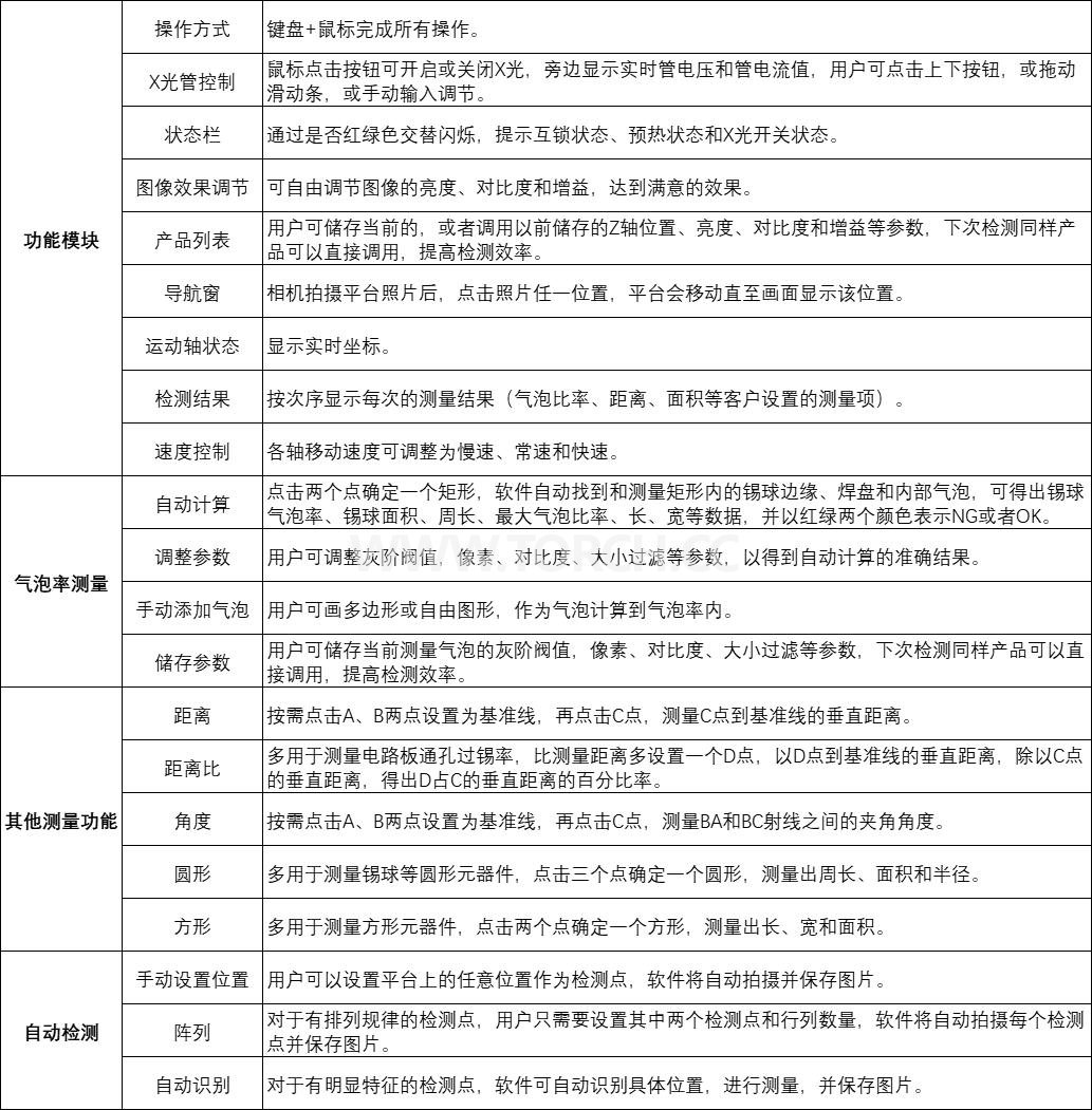
四、軟件功能

二、設備優勢
1. X射線源采用日本濱松Hamamatsu封閉式X光管,壽命長,免維護。
2. X射線接收采用新一代IRay 5英寸高清數字平板探測器。
3. 平板探測器而非載物臺可傾斜60°,不犧牲放大倍率(TX130)。
4. 自動導航窗口,想看哪里點哪里。
5. 設備載重15KG的420*420mm大載物臺(TX90)。設備載重10KG超大530*530mm載物臺(TX130)。
6. 可調速度的3個運動軸聯動系統(TX90)。可調速度的5個運動軸聯動系統(TX130)。
7. 可編輯檢測程序實現大批量自動化檢測,自動判斷NG或OK。
8. 選配360°旋轉夾具,可以不同角度全方位觀察產品(TX90)。
9. 操作簡單快捷,迅速找到目標缺陷,兩小時培訓上手。
三、設備技術參數
1. X射線源采用日本濱松Hamamatsu封閉式X光管,壽命長,免維護。
2. X射線接收采用新一代IRay 5英寸高清數字平板探測器。
3. 平板探測器而非載物臺可傾斜60°,不犧牲放大倍率(TX130)。
4. 自動導航窗口,想看哪里點哪里。
5. 設備載重15KG的420*420mm大載物臺(TX90)。設備載重10KG超大530*530mm載物臺(TX130)。
6. 可調速度的3個運動軸聯動系統(TX90)。可調速度的5個運動軸聯動系統(TX130)。
7. 可編輯檢測程序實現大批量自動化檢測,自動判斷NG或OK。
8. 選配360°旋轉夾具,可以不同角度全方位觀察產品(TX90)。
9. 操作簡單快捷,迅速找到目標缺陷,兩小時培訓上手。
三、設備技術參數

四、軟件功能


上一篇:自動光學檢測儀 TV600 下一篇:沒有了
本頁關鍵詞:X-Ray,檢測系統,TX90,TX130,設備,工作,原理,優勢,1.X,射線,采用,
相關產品


